今天(2日)下午,上海第二批人工智能應用場景需求發布暨上海人工智能發展聯盟揭牌儀式舉行。市經濟信息化委主任吳金城、上海人工智能發展聯盟理事長、儀電集團董事長吳建雄為上海人工智能發展聯盟揭牌。市經濟信息化委副主任張英介紹應用場景建設情況。申康中心副主任朱同玉、上海大學副校長汪小帆、申通集團副總裁畢湘利,美國、加拿大、以色列等駐滬總領事館代表出席會議。



吳金城主任指出,當前,上海正在全力打造人工智能創新策源、應用示范、制度供給和人才集聚的發展高地,要通過人工智能應用推廣,更好賦能經濟高質量發展、市民高品質生活和城市安全有序運行。下階段,要重點做好三方面工作。一是推行以需求引領、應用先行的發展模式。要立足實際,協調各方開放更多應用場景,鼓勵AI最新成果在上海率先“試水”。二是加強人工智能核心技術攻關和數據開放。要建設人工智能研發與轉化功能型平臺,推動更多原創性成果在上海首發;要進一步促進和規范公共數據開放利用,為場景建設和產業發展提供充足數據“燃料”。三是激發市場主體活力、創造世界一流的營商環境。要打出更多AI “政策組合拳”、打造“世界比武場”;進一步發揮上海人工智能發展聯盟的號召力影響力,讓上海成為全球人工智能創新創業的肥沃土壤。

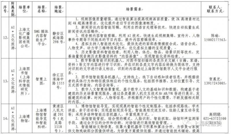
上海市第二批人工智能應用場景獲得全社會廣泛關注。需求征集發布以來,吸引近200個不同行業單位的響應。經篩選確認,最終有28個場景脫穎而出。呈現四方面特征。一是緊扣2019世界人工智能大會,打造應用場景示范區。圍繞世博、西岸等大會主陣地,形成綜合性人工智能應用集聚區。二是聚焦涉及面廣、帶動性強的應用場景。突出“大場景”落地、實現全域可覆蓋。如:AI賦能上海地鐵、公交、垃圾分類、融媒體發展等。三是突出高端引領、打造世界級人工智能應用場景。構建具有全球影響力的應用標桿,如:中國外匯交易中心、中以桃浦智創城、東海大橋等。四是破解痛點問題、顯著提升市民感受度。圍繞高質量發展需求,實現“AI+”一二三產業全覆蓋,努力解決“老小舊遠”等問題,助力降本提質增效。

據介紹,應用場景是現階段AI發展的重要決勝場。去年12月,市經濟信息化委貫徹落實市委市政府部署要求,在全國率先發布“人工智能應用場景建設實施計劃”。目的聚焦教育、醫療、制造業、城市管理等重點領域,開放應用場景、搭建供需對接平臺,吸引更多新技術在上海率先應用,庫卡機器人何服電機維修,打造世界級的標桿應用。目標到2020年,工業機器人維修,打造60個人工智能深度應用場景。首批場景,共吸引全球170多個解決方案,涉及美日荷法等國。有微軟、IBM、BAT、華為等國際頂尖企業,也有商湯、依圖、訊飛、深蘭、小i、流利說等國內優秀企業,還有一批初創團隊,共85家企業入圍,庫卡機器人驅動器維修,非滬企業占22%。第二批場景,將繼續采用“揭榜掛帥”機制。在此歡迎全球人工智能企業,共同為上海人工智能應用場景建設,出謀劃策、貢獻智慧。

此次揭牌的上海人工智能發展聯盟,將以服務上海打造人工智能高地為總體目標,以搭建政、產、學、研、資、用資源協同平臺為任務,以開展人工智能專業服務和國內外交流為抓手,促進上海人工智能技術、產業、應用的有機協同,積極營造有利于人工智能發展的綜合生態環境。目前,已有55家單位加入聯盟理事會,百余家人工智能不同領域的單位成為聯盟會員。
本市相關委辦局、區行業主管部門、應用場景開放單位、人工智能企業代表等參加會議。
上海市第二批人工智能應用場景需求列表

















